网站地图

新闻首页

我校师生在“山东省第九届高校音乐舞蹈专业师生基本功展示”中荣获佳绩

时间:2024.12.13
2025新澳门免费原料大全
2025新澳门免费原料大全

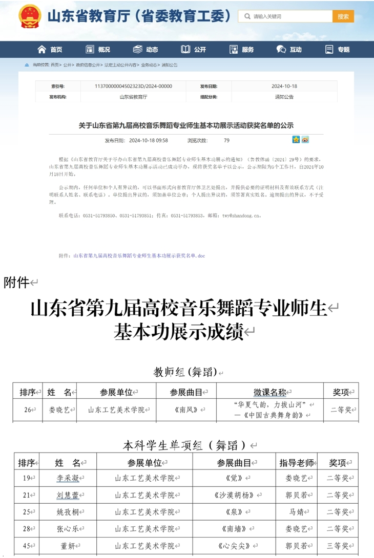
近日,由山东省教育厅举办的山东省第九届高校音乐舞蹈专业师生基本功展示在淄博师范高等专科学校落幕,我校师生获二等奖5项、三等奖1项。

服装学院舞蹈教研室教师娄晓艺通过微课和现场基本功展示两轮比赛,荣获教师组(舞蹈组)二等奖。本科生姚孜桐、刘慧蕾、李采凝、张心乐同学荣获学生组(舞蹈组)二等奖,董妍同学获学生组(舞蹈组)三等奖。

据悉,山东省高校音乐舞蹈专业师生基本功展示由山东省教育厅主办,每三年举办一届,是目前规格最高、规模最大的省级音乐舞蹈专业展示活动,被列为山东省教育厅省级以上教学比赛。来自全省79所高校的1465名师生参加了本次基本功展示活动。

本次比赛是对我校音乐舞蹈专业教学质量的一次集中检查,也是推动我校音乐舞蹈专业教育教学改革的一项重要措施,展现了我校师生良好的专业素养和精神风貌,为舞蹈专业建设和教学质量提升提供了经验借鉴。

(供稿:教师工作部;作者:尹珂;编审:郑静;终审:孙磊、王国燕、李杰)

分享到:
2025新澳门免费原料大全