网站地图

新闻首页

“停课不停教,学习更积极”一一工业设计学院线上教学工作第一周纪实

时间:2020.03.12 作者:工业设计学院
2025新澳门免费原料大全
2025新澳门免费原料大全

为落实教育部《关于在疫情防控期间做好普通高等学校在线教学组织与管理工作的指导意见》、山东省教育厅《山东省教育厅新冠肺炎疫情处置工作领导小组关于疫情防控期间进一步做好普通本科高校线上教学组织与管理工作的通知》以及我校新冠肺炎疫情防控领导小组和教务处的相关部署,工业设计学院遵照“停课不停教、停课不停学”的工作要求,切实保证疫情防控期间的教学进度和教学质量。工业设计学院的线上教学和相关管理工作已于3月2日正式启动。

线上教学的准备工作

学院新冠肺炎疫情在线领导小组在结合我院实际情况及专业特征基础上,结合2019—2020学年第二学期三月份相关课程任课教师所申报的线上教学情况,制定了《工业设计学院关于线上教学组织与管理的工作预案》,并通知至全院所有相关教职工。在线教学期间有授课任务的教师提前备课,精心准备,积极参加我校组织的线上教学平台培训,认真制定和完善教学方案,调整课程设计和教学方式,以适应“在线教学”的特点。在正式开始线上教学之前,任课老师提前组织学生进行线上对接,调试、学习熟练掌握相关应用软件,以保证线上教学授课的顺利展开。

线上教学的教学方案

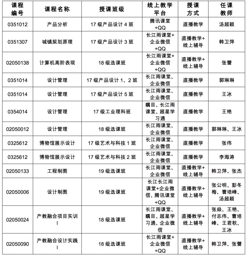
由于课程需求不同,工业设计学院参与线上教学的教师由课程特点和学生学习方式出发,选定以长江雨课堂为主,多种教学平台为辅的线上教学方式,并依据课程要求制定了多种线上教学备选方案,以应对教学过程当中出现的教学平台或网络异常的情况。工业设计学院第一周共开设课程(按课程编号)11门,在线教学覆盖率达到100%。工业设计学院第一周线上教学各门课程的线上教学平台及授课方式见下表:

工业设计学院第一周的专业课程已圆满结束。在开学第一周中,共开设11门课程,全部课程均采用线上平台进行教学。工业设计学院的15位教师和596名学生参与了第一周的专业课线上教学,教师出勤率100%,学生累计到课率近100%。线上教学正式开课

在线上教学过程中,教师们授课思路清晰,深入浅出,重点突出;教学课件制作规范,教学应用效果较好;严格按教学计划进行授课;对学生要求严格,课堂秩序良好;任课教师认真组织学生线上分组讨论与指导,并进行课外辅导;学生参与讨论度较高。同时,教师们以多种方式进行考勤,严格检查学生出勤率,关注学生的课堂体验,积极利用在线视频、微信群等网络工具与学生进行在线互动,在线提问及答疑,关注学生上课的状态与学习体验,学习成果较好,学生参与热情较高。

设计管理课程是一门专业基础理论课,任课教师针对大量讲授的内容,采用瞩目app视频直播、PPT+音频直播的形式,利用瞩目app所聘会议+屏幕分享、长江雨课堂语音直播+PPT共享,配合具体实例,讲解设计师与管理者在文化背景上的差异,分析设计公司及设计部门在日常管理中设计师与管理者的不同看法。讲课思路清晰,信息量适中,教学过程安排合理,授课内容重点突出。

《设计管理》,任课教师:王艳

《设计管理》,任课教师:郭琳琳

《设计管理》,任课教师:王冰

产教融合项目实训1课程是一门综合实践课程,授课老师针对实践课程远程设计辅导困难等问题,线上教学采用瞩目app视频会议、长江雨课堂+企业微信在线会议等灵活教学方法,系统讲解设计目标选择、设计调研、功能原型等知识点,配合丰富的设计案例,深入讲解设计实践流程,同时与学生语音互动,教学反馈较好。通过企业微信小组,课后师生资料共享,设计讨论、答疑顺畅。

《产教融合项目实训1》,任课教师:王艳

《产教融合项目实训1》,任课教师:张焱

《产教融合项目实训1》,任课教师:付志伟

《产教融合项目实训1》,任课教师:曹培峰

《产教融合项目实训1》,任课教师:王君秋

《产教融合项目实训1》,任课教师:王冰

设计制图课程是一门专业基础课程,任课老师针对设计制图课程知识点多、习题量大,学生在学习过程会出现理解能力差异性的问题,通过微信、QQ视频、瞩目视频直播的方式,将PPT课件投屏共享,结合语音讲解,搭建现场小课堂环境示范绘图步骤并使用摄像头展现,课堂互动过程效果理想。教师通过PPT发布习题,学生在规定时间内将完成习题拍照传到QQ群中,教师再进行习题点评,有效帮助全体同学跟上课程节奏。

《设计制图》,任课教师:张公明、彭冬梅、曹培峰、汤超颖

艺术与科技专业课程老师的线上教学也顺利进行。各个课程每日学生到课率都接近100%,教师积极适应在线教学特点,将课程知识通过各大在线教学平台传递给每一位与课同学,并与同学进行积极、有效的沟通,帮助同学解决在线教学中遇到的各种疑点和问题。总体来看,工业设计学院第一周线上教学进展顺畅,教师和学生反馈良好,取得了教学应有的成效。

《城镇规划原理》,任课教师:韩卫萍

《博物馆展示设计》,任课教师:张伟、李海涛

《计算机高阶表现》,任课教师:张蕾

分享到:
2025新澳门免费原料大全