网站地图

新闻首页

服装学院组织开展学生安全教育主题班会和公寓安全隐患大排查

时间:2023.12.26 供稿:服装学院 作者:服装学院
2025新澳门免费原料大全
2025新澳门免费原料大全

  为了进一步提高学生的安全意识,消除宿舍安全隐患,2023年12月20日至25日,服装学院组织开展了一系列的安全教育活动和公寓安全隐患大排查。

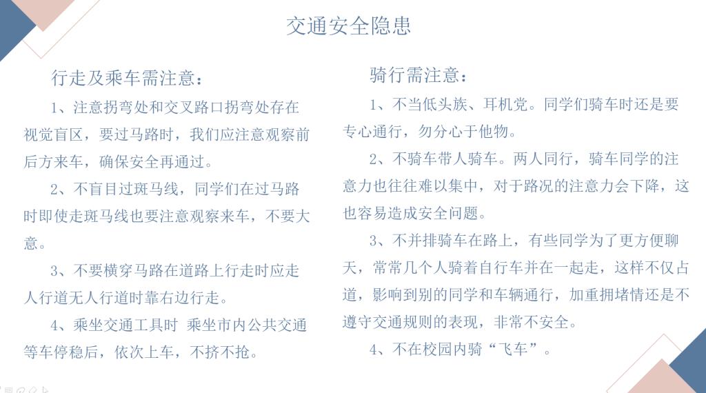
  班会由学院统一制作安全主题教育课件,各班班委组织学生开展,讲解相关安全知识。班会内容涵盖了火灾预防、交通安全、人身安全、宿舍安全等方面,旨在帮助学生了解各种安全风险,掌握应对策略,从而引导广大同学,提高安全意识,增强安全防范能力,切实保障学生的人身和财产安全。

  12月20日-22日,我院全体辅导员对所有学生宿舍进行检查,了解学生学习生活情况,并重点检查了宿舍内的安全用电、清洁卫生和通风情况。辅导员嘱咐学生一定注意宿舍用电安全、禁止使用违章电器;一定要做好防疫、保持宿舍通风和卫生清洁;要遵守好学校的宿舍管理规定和各项规章制度;一定要防范传销和各类诈骗活动;一定要关注宿舍同学们的心理健康,筑牢“防护网”,绷紧“安全弦”。

  此次安全教育主题班会的召开和宿舍安全隐患大排查工作的顺利进行,提高了我院师生的安全责任意识,消除了安全隐患,维护了学生的安全与健康,为学生在校园内安全生活和学习奠定了基础。



分享到:
2025新澳门免费原料大全