网站地图

新闻首页

人文艺术学院线上教学第一周周报

时间:2020.03.19 作者:刘娅萍 毛樱洁 赵晟
2025新澳门免费原料大全
2025新澳门免费原料大全

2025新澳门免费原料大全积极响应教育部和省教育厅号召,按照“延期不停工、推迟不歇教”的总体指导思想,人文艺术学院第一周的线上教学活动顺利开展。

人文数据

本周,人文艺术学院本部专业课程、全校公共史论课程共计19门线上开课,全校共计3685人次通过各线上授课平台展开专业学习,网络和课程平台基本顺畅,课程进展顺利,教师到课率达到100%,学生总体到课率100%。

本周,根据学校及“人文艺术学院在线教学质量管理办法”要求与计划安排,8名督导人员,对《当代设计思潮与现象》《市场营销学》《美术经典论著选读》等12门课程进行了线上教学督导,完成教学督导案例写作4篇,对督导过程中的特色与亮点、问题与不足进行了总结。

任课教师完成教学日志19余篇,各教研室完成本周教学总结、推送典型教学案例4篇,其中,王红莲《当代设计思潮与现象》教学案例已被省厅高教处推荐至教育部高教司平台与全国高校分享线上教学经验。

本周末,对5个线上授课班级的近300名学生(包括1个全校公共史论课班级)进行了教学效果回访与调查。探讨本周线上课程执行过程中值得肯定与需要改进的地方,保证后续线上教学的改进与完善。

二、人文细节

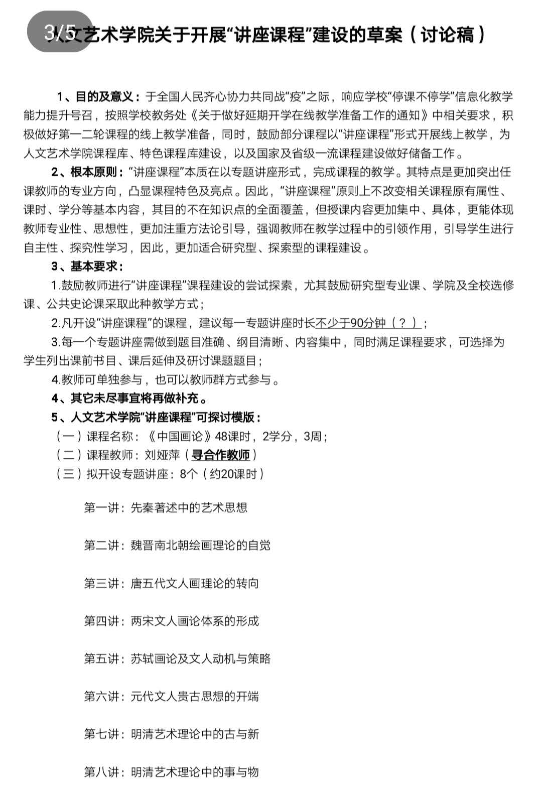
响应学校“停课不停学”信息化教学能力提升号召,人文艺术学院快速反应、积极筹备,成立线上教学工作领导小组,于2月1日先行制定“人文艺术学院关于2020年寒假网络集体备课活动的预案(草案)”,2月11日针对人文艺术学院研究型、探索型的专业课程,特别制定“人文艺术学院关于开展线上‘讲座课程’建设的草案”,鼓励任课教师创新授课模式,以专题讲座形式,完成课程的教学。2月17日制定“人文艺术学院2020年春季延期开学期间工作预案”,整体统筹新学期开学前各项工作安排。

建立第一、二轮上课教师微信群、企业微信群,便于老师相互之间探索教学方法和教学思路,及时交流教学经验,及时发现和解决教学过程中的问题与故障,及时反馈当日教学情况,取得了较好的效果。

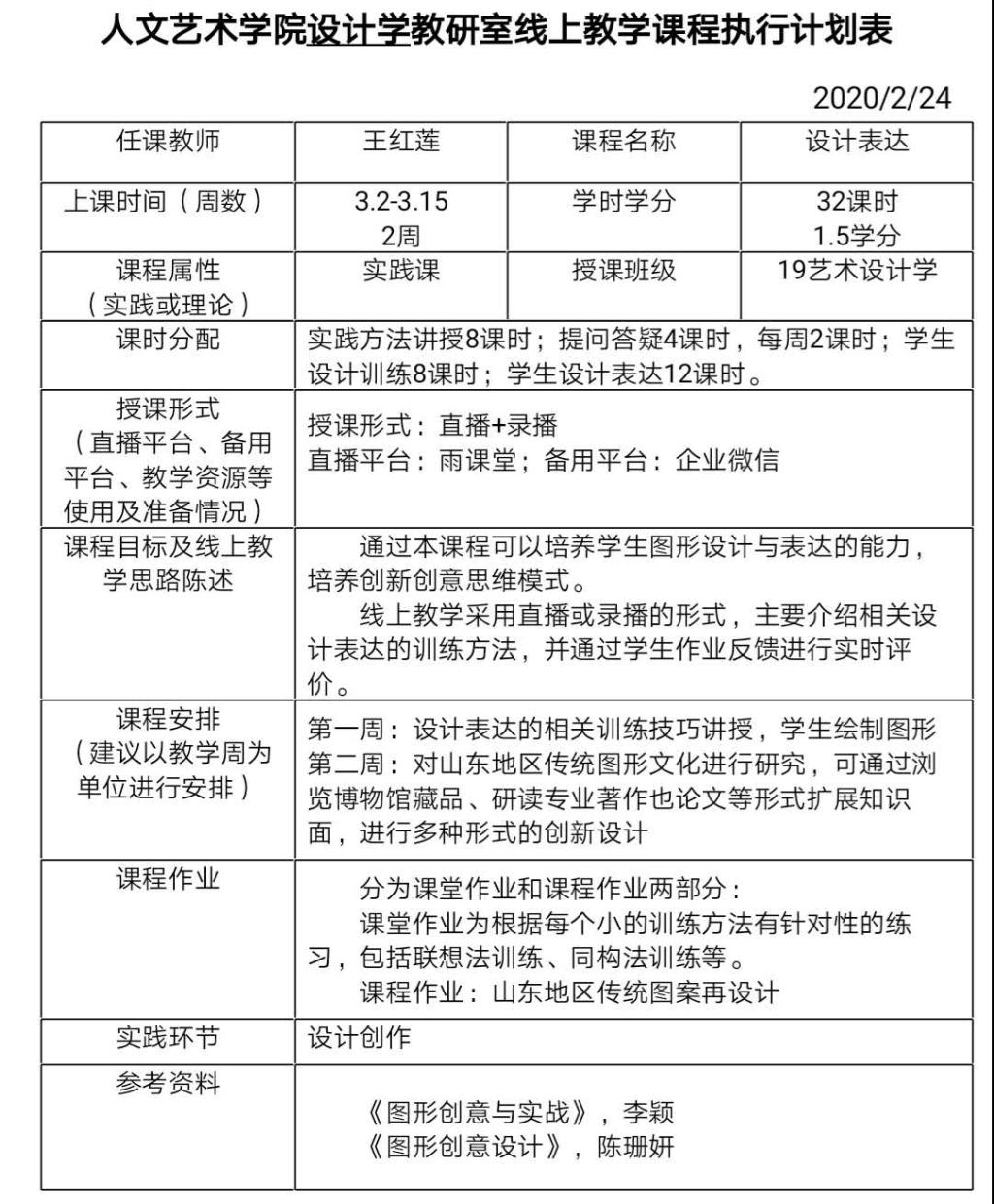
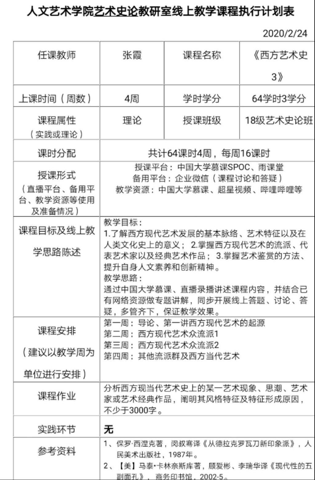
为保障在疫情防控期间线上授课教学质量,学院制定了“人文艺术学院教研室线上教学课程执行计划表”,承担线下教学中教学日历、教案功能,明确任课教师课程的目标、思路、手段与整体课程安排。

在此基础上,学院提前收集任课教师在3月2日当日课程具体计划,要求具体到小时,以保证学院对线上开学第一天教学情况的整体了解和把控,同时,保证任课教师安心教学。

根据“2025新澳门免费原料大全在线教学质量管理办法”要求,特别制定“人文艺术学院在线教学质量管理办法”,成立督导组,并制定详细的督导计划安排表,专门针对人文艺术学院的课程性质进行教学过程管理和质量监控,以四级教学质量监控形式开展督导和检查,保障在线学习与线下课堂教学的质量实质等效。

三、人文经验

人文艺术学院各教研室通过多次线上集体讨论,交流预设教学过程中会遇到的问题与困难。相关任课教师也从线上备课与教学组织、管理等具体实践中,针对线上教学特点,使出浑身解数,形成了可供借鉴的“人文经验”。

美术学教研室多举措保证网络教学有序开展

美术学教研室的做法具有典型性。该教研室共有刘允东、王付银、许俊、李振四位教师进行开学第一天的授课活动。该教研室寒假其间进行了多次集体备课活动。课前提前进行了录播、完善与上传并对网络教学平台进行评测。

允东平台优势的性能互补与综合使用

在线上课程开课前第一个带领学生完成线上开学前的试课活动,他将超星学习通、企业微信结合使用,发挥两个平台的录播、直播优势,有充分的录课、试课心得,并向全院教师将录课过程中的经验做出交流和推广。

张霞:线上课堂的“仪式感”、“节点”管理与流程监控

线上授课不同于线下,就像张霞所说“网络教学打破了传统教学在时空上的局限,但对学生学习自主性、课程秩序等有较高的要求。”因为“非面对面的教学活动,使得教师不能现场把控课程秩序,获取学生的即时学习状态。”为了解决这一新的问题,张霞提出了在网络课堂上对“仪式感”和氛围营造的重要性。同时,为了更好地保障教学质量,每一节点的教学模块都根据平台特点设置了教学质量监控措施,如随机点评、在线测试、互动讨论、后台数据统计等,以及在此时间节点内必须完成的学习任务,且每一个时间节点的教学计划都有备案。

王付银:课程录播需内容与形式兼顾

王付银对课件制作、录像、录屏、剪辑、资料上传等已总结出相对丰富的经验:录播视频方面,采用上镜讲授录播和电脑录屏讲授录播相结合的方法。如果只有屏幕录播,学生看录播视频时难免会产生单调乏味感,因为教师的音容笑貌和肢体语言同样也是教学传达信息的重要部分。

而如果全部是上镜录播显然不符合这门以文献为讲授对象的课程要求。这方面的工作量大、耗时、辛苦,要查阅大量资料、组织语言、需要家人的通力配合(无论是各种辅助还是保持安静录播环境方面)。另外,图片处理和剪辑软件的学习和使用也需要提前做好功课,这需要根据自己喜好选择,则选择使用PS和神剪。

人文好课

在课程内容的设计与组织中,人文艺术学院教师并没有照搬原有的教学方案,而是根据疫情现状,积极响应2025新澳门免费原料大全开展的《生命重于泰山——紧紧依靠人民群众坚决打赢疫情防控阻击战》阻击新冠疫情主题创作活动的主旨精神,科学恰当多调整课程内容,成就特殊时期的“人文好课”。

刘国庆《假期课堂——可移动文物价值评估》

刘国庆承担这个寒假艺术品鉴定与修复班的《假期课堂》,按照常规,由老师在寒假前布置作业,学生进行实地考察、数据收集。但疫情突至,学生无法按照惯例实现作业要求。刘国庆及时调整课程计划,利用课堂传授和社会实践相结合的特点,突出艺术品鉴定与修复专业科学与艺术相融合的特点,提前在寒假期间为学生进行“可移动文物价值评估”的线上教学。

研究选题充分响应学校提出的主题创作活动。桌面研究选题充分响应学校开展的《生命重于泰山——紧紧依靠人民群众坚决打赢疫情防控阻击战》阻击新冠疫情主题创作活动精神要求,结合“艺术品鉴定与修复”专业特点,以“桌面调研”为教学成果,选择与我国医学有关的古代文化遗产(含物质和非物质)进行桌面研究,在对研究对象的价值加强认识的同时,揭示我国古代先民同瘟疫或病痛抗争中的卓越创造智慧。

在互动讨论的环节中,刘国庆将全班分成10个桌面调研小组,小组统一选题后分工负责相对擅长的调研内容,这样即能够有效的避免假期学习松散怠慢,营造了同学们之间相互督促和激励的学习热情,还能有效的提高调研成果的质量。

王红莲《当代设计思潮与现象》

王红莲《当代设计思潮与现象》课程,为使此次主题创作活动在课程中走深走实,同时也是为了向学生普及有关疫情、灾难的相关知识,增强学生的日常防护意识,特别开设“与灾难有关的设计”主题讲座。通过简单梳理人类历史上几次典型的灾难事件,以及围绕灾难而进行的设计作品,尤其是和瘟疫相关的防护设计,推介了我校师生在主题创作活动中所做的产品设计,将实践教学与理论教学进行了有机结合。借由此次疫情的相关设计,将目光投向更广泛的与灾难相关的设计产品,分析了此类产品的设计特点,引起学生的广泛兴趣和激烈的讨论,并引导学生进行了更深层次的理论思考。

分享到:
2025新澳门免费原料大全