2025新澳门免费原料大全-免费完整资料
网站地图
学院概况
学院简介
机构设置
新闻首页
综合动态
媒体关注
教学科研
合作交流
校园动态
学术视频
专题新闻
师资力量
名家名师
教育教学
本科生
研究生
留学生
继续教育
附中
院系设置
视觉传达设计学院
建筑与景观设计学院
工业设计学院
服装学院
造型艺术学院
现代手工艺术学院
数字艺术与传媒学院
人文艺术学院
应用设计学院
继续教育学院
公共课教学部
艺术与设计实践教学中心
马克思主义学院
创新创业学院
产教融合青岛基地
科研创作
科研工作
科研成果
招生就业
本科生
研究生
继续教育
就业信息
合作交流
国际交流
合作发展
走进校园
校园导航
视觉校园
联系我们
人才招聘
信息公开
信息公开指南
信息公开目录
学院概况
学院简介
机构设置
新闻首页
综合动态
媒体关注
教学科研
合作交流
校园动态
学术视频
专题新闻
师资力量
名家名师
教育教学
本科生
研究生
留学生
继续教育
附中
院系设置
视觉传达设计学院
建筑与景观设计学院
工业设计学院
服装学院
造型艺术学院
现代手工艺术学院
数字艺术与传媒学院
人文艺术学院
应用设计学院
继续教育学院
公共课教学部
艺术与设计实践教学中心
马克思主义学院
创新创业学院
产教融合青岛基地
科研创作
科研工作
科研成果
招生就业
本科生
研究生
继续教育
就业信息
合作交流
国际交流
合作发展
走进校园
校园导航
视觉校园
联系我们
人才招聘
信息公开
信息公开指南
信息公开目录
搜索
导航
新闻首页
首页
>
新闻首页
>
校园动态
>
艺术与设计实践教学中心
>
正文
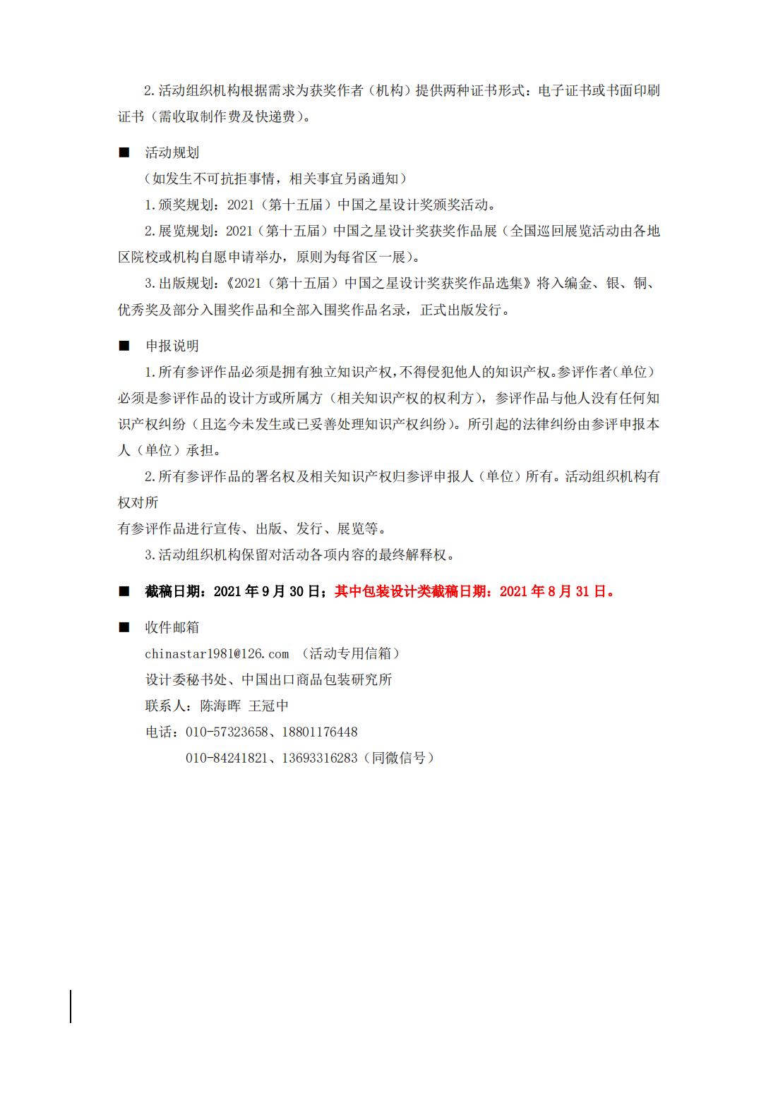
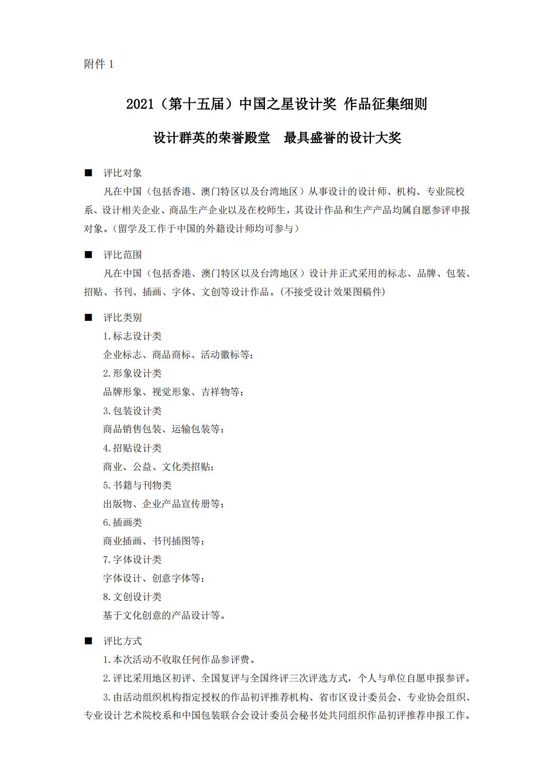
关于开展2021(第十五届)“中国之星设计奖”作品征集的通知
时间:2021.08.14
作者:中国包装联合会
附件【
2021中国之星设计奖征集通知.pdf
】已下载
次
分享到:
上一条:
实践教学中心党总支集体收看主旋律影片《革命者》
下一条:
关于组织第三届山东省文化和旅游商品创新设计大赛实物作品征集工作的通知
热点新闻
2025.10.04
喜报|2025新澳门免费原料大全4种教材获评第三批山东省一流教材
2025.10.03
1金4银2铜,我校在第四届全国大学生“毕业季”工艺美术类优秀毕业作品大赛中再创佳绩!
2025.10.01
学校召开党委(扩大)会议暨巡视反馈意见整改工作领导小组会议
2025.10.01
“意无尽——李学明中国画作品展”在2025新澳门免费原料大全开展
2025.09.30
学校召开2025年高质量发展绩效考核和重点工作调度推进会
2025.09.30
设计居委会|生肖创意、湖畔水墨、斑斓油画、童趣黏土,2025新澳门免费原料大全把四味“艺术大餐”送进百姓家