网站地图

研究生处

2025新澳门免费原料大全2026年硕士研究生招生专业目录

时间:2025.09.18
2025新澳门免费原料大全
2025新澳门免费原料大全

2026年2025新澳门免费原料大全招收全日制(含学术学位和专业学位)和非全日制(专业学位)两种类别硕士研究生。

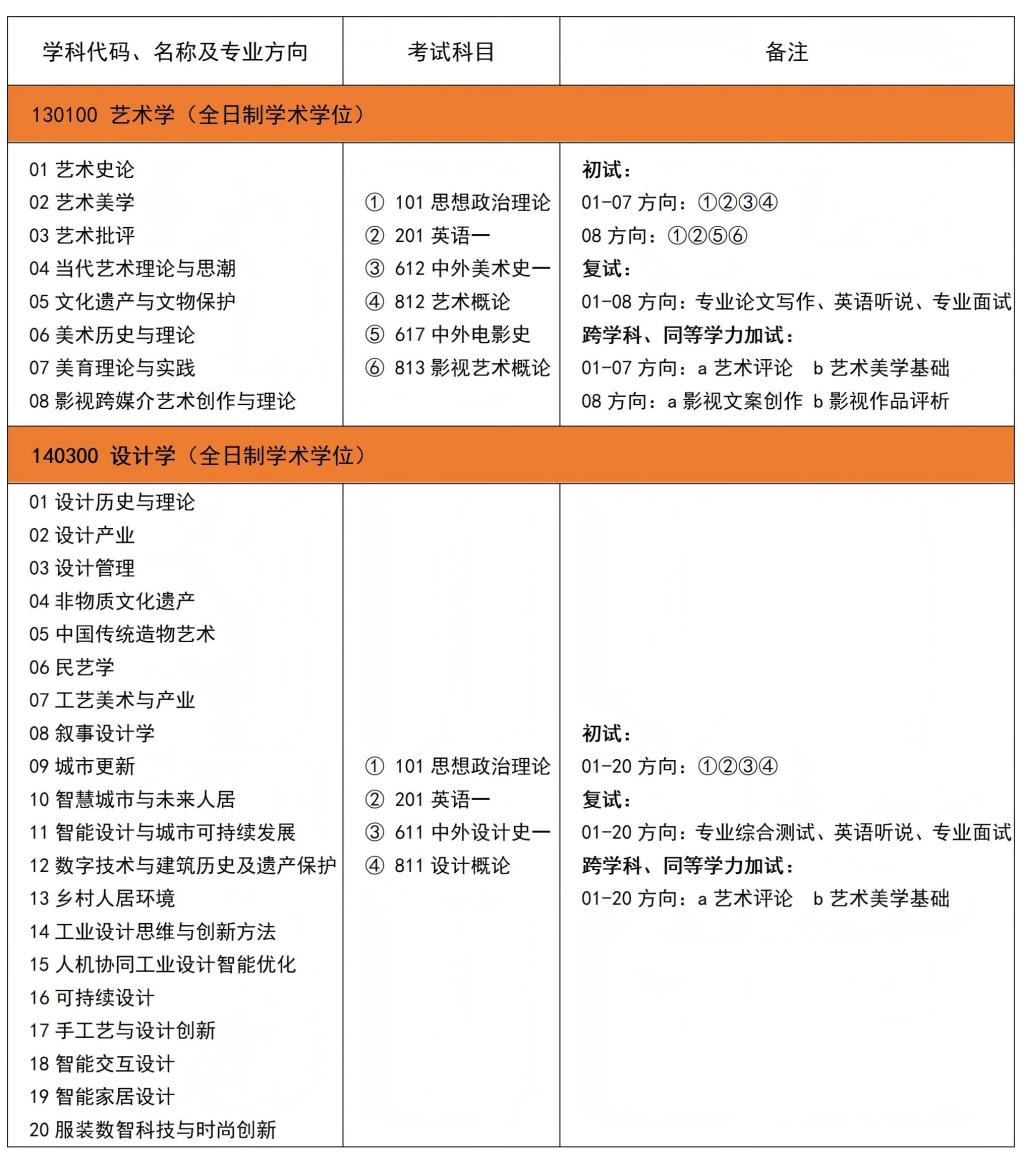
一、全日制学术学位硕士研究生招生专业目录和参考书目

(一)招生专业目录

(二)初试各学科(专业)主要参考书目

130100艺术学

01—07方向:

《中国美术史教程》(增订本),薄松年等编著,陕西人民美术出版社,2008年版。

《外国美术史》,李建群、邵亦杨主编,湖南美术出版社,2012年版。

《中国美术史》,《中国美术史》编写组编,高等教育出版社,2019年版。

《外国美术简史》(彩插增订版),中央美术学院人文学院美术史系外国美术史教研室编著,中国青年出版社,2014年版。

《艺术学概论》(第五版),彭吉象著,北京大学出版社,2019年版。

《美术概论》,邓福星著,上海人民美术出版社,2009年版。

08方向:

《中国电影艺术发展史教程》,黄会林主编,周星等著,北京师范大学出版社,2005年版。

《世界电影艺术发展史教程》,王宜文著,北京师范大学出版社,2022年版。

《电影理论基础》,陈晓云著,北京联合出版公司出版社,2016年版。

《影视美学》(第3版),彭吉象著,北京大学出版社,2019年版。

《影视艺术概论》,曲春景、程波主编,高等教育出版社,2017年版。

140300设计学

01—20方向:

《中国工艺美术史》(修订本),田自秉著,东方出版中心,2010年版。

《中国工艺美术史新编》(第二版),尚刚编著,高等教育出版社,2015年版。

《外国工艺美术史》(第二版),张夫也编著,高等教育出版社,2015年版。

《现代设计艺术史》,董占军编著,人民美术出版社,2024年版。

《中国设计艺术原理》,唐家路、张爱红著,山东教育出版社,2024年版。

《设计学概论》,尹定邦、邵宏主编,人民美术出版社,2021年版。

二、全日制专业学位硕士研究生招生专业目录和初试参考书目

(一)招生专业目录

(二)初试各学科(专业)主要参考书目

135400戏剧与影视

0104方向:

《影视视听语言》(第三版),张菁、关玲著,中国传媒大学出版社,2020年版。

《影视艺术概论》,曲春景、程波主编,高等教育出版社,2017年版。

《传媒艺术导论》,胡智锋、刘俊等著,北京师范大学出版社,2020年版。

135600美术与书法

01—05方向:

《中国美术史》,《中国美术史》编写组编,高等教育出版社,2019年版。

《外国美术简史》(彩插增订版),中央美术学院人文学院美术史系外国美术史教研室编著,中国青年出版社,2014年版。

《美术概论》,邓福星著,上海人民美术出版社,2009年版。

06方向:

《中国书法风格史》,徐利明著,河南美术出版社,2009年版。

《二十世纪中国书法史》,于茂阳、郑培亮、刘宗超著,河南美术出版社,1998年版。

《艺术学概论》(第五版),彭吉象著,北京大学出版社,2019年版。

《美术概论》,邓福星著,上海人民美术出版社,2009年版。

135700设计

01—23方向:

《中国工艺美术史》(修订本),田自秉著,东方出版中心,2010年版。

《现代设计艺术史》,董占军编著,人民美术出版社,2024年版。

《中国设计艺术原理》,唐家路、张爱红著,山东教育出版社,2024年版。

三、非全日制专业学位硕士研究生招生专业目录和初试参考书目

(一)招生专业目录

(二)初试各学科(专业)主要参考书目

135400戏剧与影视

0104方向:

《影视视听语言》(第三版),张菁、关玲著,中国传媒大学出版社,2020年版。

《影视艺术概论》,曲春景、程波主编,高等教育出版社,2017年版。

《传媒艺术导论》,胡智锋、刘俊等著,北京师范大学出版社,2020年版。

135700设计

01—23方向:

《中国工艺美术史》(修订本),田自秉著,东方出版中心,2010年版。

《现代设计艺术史》,董占军编著,人民美术出版社,2024年版。

《中国设计艺术原理》,唐家路、张爱红著,山东教育出版社,2024年版。

分享到:
2025新澳门免费原料大全