网站地图

教务处

2025新澳门免费原料大全 关于第十届高等教育省级教学成果奖(本科教育)拟推荐名单的公示

时间:2025.09.09 作者:李润博
2025新澳门免费原料大全
2025新澳门免费原料大全

各教学单位:

根据《山东省教育厅关于开展第十届高等教育省级教学成果奖评选工作的通知》(鲁教高函〔2025〕21号)的有关精神,学校教务处组织了第十届省级教学成果奖(本科教育)的申报工作。经教师申报、教学单位推荐、专家评审、学校审核等环节,拟推荐9个成果参评山东省第十届省级教学成果奖。其中有2个成果由我校校领导主持,现将9个拟推荐成果信息和校领导对成果贡献的写实性说明一并公示。

公示期间,对评审结果有异议的,请在公示期内以书面形式实名向教务处反映。反映问题应实事求是,单位提出的异议,须在异议材料上加盖本单位公章,并注明联系人单位和电话;个人提出的异议,须在异议材料上签署真实姓名,并写明本人单位和电话。不符合上述要求的异议,不予受理。

公示时间:9月9日至9月15日。

联系人:李润博

电话:0531-89626215

地点:长清校区办公楼2038室

教务处

2025年9月9日

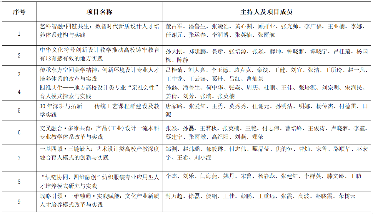
附件1

山东省第届教学成果奖拟推荐名单




附件2

董占军同志对“艺科智融•四链共生:数智时代设计学科新质人才培养体系

的创新建构成果贡献的写实性说明

经专家评审,由院长董占军主持完成的《艺科智融•四链共生:数智时代设计学科新质人才培养体系的创新建构》获得推荐省级教学成果奖评选资格。

董占军作为成果的负责人,立足社会发展需要和学校顶层设计,在构建数智时代设计学科新质人才培养体系中发挥了关键的引领作用。其一,精准把握“新文科”与“设计学交叉学科”发展趋势,聚焦设计人才培养三大痛点,提出“艺科智融·四链共生”核心理念,系统构建“文化链-技术链-产业链-教育链”协同育人框架,为项目奠定战略基调。其二,统筹推进三阶段发展路径,主导文化传承奠基期的课程体系重构、数智融合发展期的资源库与平台建设、智能应用突破期的AI服务平台研发,确保各阶段目标衔接、递进升级。其三,强化跨域资源整合,牵头联合南京艺术学院、中国传媒大学及82家头部企业,推动“政产学研用”协同,促成“天工开物”“超智人”等平台落地及100余所高校应用,打破校际、校企壁垒。其四,创新机制保障,组织制定“双师能力提升计划”“产业直通认证”等制度,推动课程思政矩阵、数字资源库等关键要素融合,为成果可持续推广提供制度支撑。其顶层设计贯穿成果全周期,是“四链共生”模式成型与成效凸显的核心引领者。

董占军长期从事设计学教学及研究工作,取得了系列成果。近年来主持国家社科基金重点课题《中国古代设计艺术思想史》、艺术学重大项目《新时代中国工艺美术发展策略研究》,山东省教学改革重点立项项目《艺术设计类专业应用型人才培养体系及教材建设研究》、《设计类专业产学研结合人才培养机制改革与创新》及省教育厅、省科技厅等项目10余项。教材《西方现代设计艺术史》等获山东省高等学校优秀教材奖等奖项。

附件3

孙大刚同志对“中华文化符号创新设计教学推动高校铸

牢教育有形有感有效的地方实践”成果贡献的写实性说明

经专家评审,由副院长孙大刚主持完成的《中华文化符号创新设计教学推动高校铸牢教育有形有感有效的地方实践》获得推荐省级教学成果奖评选资格。

孙大刚作为成果的主要负责人,长期从事中华文化符号与中华民族形象的设计教学与研究创作工作,直接领导和全面实施了山东省中华民族视觉形象研究创作基地、山东省铸牢中华民族共同体意识研究基地(2025新澳门免费原料大全)的申报、获批和日常管理工作,带领团队成员先后完成山东省第十一届少数民族传统体育运动会整体艺术创意设计、中华民族共同体体验馆山东体验区整体设计、山东省民族工作品牌设计、第十二届全国少数民族传统体育运动会开幕式山东代表团驻停表演背景设计等重大项目。孙大刚同志将铸牢教育与专业教学紧密融合,全面负责了2025新澳门免费原料大全铸牢中华民族共同体意识育人实践的设计与实施,指导团队成员在视觉传达设计、环境设计、产品设计、家具设计等多个相关专业教育教学中贯彻落实育人体系的相关内容。

  在该成果中,孙大刚同志立足高等院校铸牢中华民族共同体意识教育工作实际与山东优秀的中华优秀传统文化资源,提出以“中华文化符号创新设计教学”为核心路径,围绕泰山、黄河、生肖文化、节气文化等典型中华文化符号和中华民族视觉形象,通过“思政教育+专业教育+社会美育”融合方式,搭建“中华民族视觉形象研究创作基地”教育教学平台,建设“中华文化符号创新设计+”课程融合矩阵,深化“选、育、引”铸牢教育师资队伍建设思路,强化“理论学习+符号认知+创意转化+设计表达+项目应用”实践教学模式,完善“校内协作+校校协作+校政协作+校地协作+校企协作”多方协作机制,深入服务“校地政企”铸牢中华民族共同体意识工作实际。最终凝练地方艺术类高校开展铸牢教育的特色模式,实现高校铸牢教育与社会铸牢工作的紧密融合。

分享到:
2025新澳门免费原料大全